高血糖症(包括糖尿病前期和糖尿病)是一种以慢性血糖升高为特征的代谢状态,可导致人各种脏器,尤其是眼、肾、神经及心血管的长期损害、功能不全和衰竭。目前,中国成人糖尿病患病率约为11.9%,糖尿病前期检出率为35.2%,50岁及以上成人糖尿病患病率更高。
控制血糖是预防和延缓慢性并发症发生和发展的有效手段。不健康饮食、身体活动不足、超重和肥胖等是高血糖症的主要危险因素,而营养和运动等生活方式干预对高血糖症,特别是糖尿病前期的防治具有重要作用。为有效预防和控制高血糖症的发生发展,提高居民健康水平,根据《健康中国行动(2019-2030年)》《健康中国行动一心脑血管疾病防治行动(2023--2030年)》相关要求,针对成人高血糖症制定本指导原则。
一、营养指导原则
(一)健康膳食。坚持以植物性食物为主、动物性食物适量的膳食模式。做到食物多样、三大营养素供能比例适当。可参考“中国居民平衡膳食餐盘”帮助搭配不同种类食物。
中国居民平衡膳食餐盘
(二) 控制能量摄入 。通过吃动平衡,维持健康体重 。每 日膳食总能量以达到或保持健康体重为宜,注意肌肉量的维持。超重和肥胖人群应控制能量摄入,可根据减重目标,在现有能量摄入基础上每天减少 500kcal左右的能量摄入。
(三)主食粗细搭配,限制高血糖生成指数 (GI) 食物 。膳食碳水化合物供能比占总能量 45%~60%, 同时注意主食粗细 搭配。多选择较低GI 的食物,提高主食全谷物和杂豆的摄入量,以占主食的一半为好;限制高 GI 食物摄入,并注意控制膳食升 糖负荷 ( GL )。
(四)增加膳食纤维摄入 。每日 25g ~ 30g为宜 ,多吃粗杂粮和豆类。
(五)保证新鲜蔬菜和水果摄入量 。每日新鲜蔬菜摄入量不少于500g; 两餐之间的加餐可选择吃水果, 以低含糖量及低GI 的水果为宜 ,并注意计入总能量。
(六)限制精制糖摄入。不喝含糖饮料 (包括果汁饮料 ), 少喝代糖饮料,尽量选择白水和淡茶等饮品。
(七)控制脂肪总量,选好脂肪来源。以脂肪摄入量占总能量20%~25%为宜,限制油炸类食物摄入;减少饱和脂肪酸摄入,以供能比不超过总能量10%为宜;尽量避免反式脂肪酸摄入,适当提高不饱和脂肪酸的摄入比例。
(八)规律进餐。做到细嚼慢咽;注意进餐顺序,可先吃蔬菜、再吃肉蛋和主食。
(九)戒烟,不建议饮酒。任何含酒精的食物,对糖尿病患者的血糖控制均无益处。
(十)高血糖症合并多种疾病患者,可采纳相对应疾病饮食指导原则。如出现不一致,可根据不同疾病的严重程度进行合理筛选。
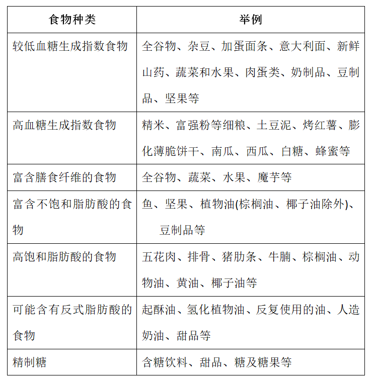
表1,常见食物举例
血糖生成指数(GI)是衡量食物引起餐后血糖反应的一项有效指标,它表示含有50g可利用碳水化合物的食物和相当量的葡萄糖或白面包在一定时间内(一般为2小时)体内血糖应答水平百分比值。
二、运动指导原则
(一)减少静坐时间,增加日常活动。减少每日静坐少动时间,连续静坐时间不超过60分钟。增加日常活动和结构化的锻炼,运动方案应该包含有氧运动、抗阻训练和柔韧性训练。
(二)适当增加高强度有氧运动。有运动基础的可以增加高强度间歇训练(HIIT),包含变速跑、有氧操等。
(三)适度量力,循序渐进。避免突然大幅度增加运动强度、时间、频率或类型。
(四)建议餐后运动。用餐1小时后运动,避免低血糖的发生。
(五)肥胖人群的运动要点。在身体健康状况允许的情况下,肥胖人群可逐步增加有氧运动强度和时间。
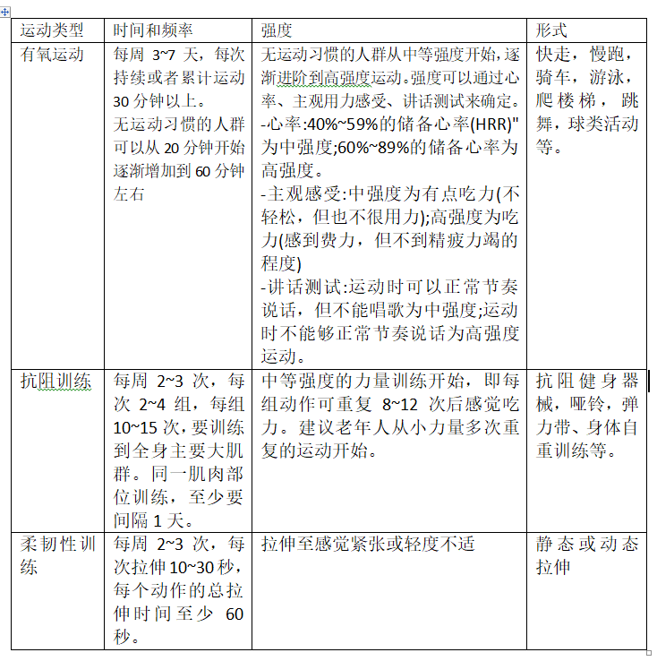
表2,高血糖症患者运动建议
储备心率(HRR)是指最大心率(HRmax)与静息心率(HRrest )之间的差值。HRmax可以通过公式:HRmax=207-(0.7x年龄)或者HRmax=220--年龄来计算。个体在运动过程中通过心率的高低来衡量运动的强度。
(六)高血糖症患者运动注意事项
1.运动计划:
(1)联合运动顺序。在联合训练期间,先进行抗阻训练再进行有氧训练,可降低1型糖尿病患者运动后低血糖的风险。
(2)有氧运动间隔不应该超过两天。对于2型糖尿病患者,有氧运动间隔不应该超过两天,以防止胰岛素作用和胰岛素敏感性过度下降。
2.运动期血糖管理:
(1)关注血糖水平。血糖水平低于3.9mmol/L是进行高强度运动的禁忌证;1型糖尿病运动前的血糖浓度应为7~10mmol/L,2型糖尿病运动前的血糖浓度应为5~13.9mmol/L。
(2)注意血糖监测。建议开始结构化运动初期可在以下时间点进行血糖监测。运动前15~30分钟;如果运动超过1小时,每30分钟测一次;运动后半小时。规律运动一段时间后,可减少血糖监测频次。
(3)注意药物与运动的相互影响。服用胰岛素促分泌剂(磺脲类和格列奈类)的患者,运动中需要关注低血糖相关症状,或在医生指导下在运动当日酌情减少用量。
(4)运动结束后可适当补充能量。可适量食用低GI的食物,如麦片、水果、干果等。
3.并发症管理:
(1)注意溃疡保护。对于伴有周围神经病变的糖尿病患者应采取正确的足部防护措施,选择合适的鞋袜。足部溃疡未愈合的患者应避免负重和水下运动。
(2)视网膜病变患者应避免高强度运动和屏气动作。患有严重非增生性和增生性糖尿病视网膜病变的人都应该避免高强度的有氧运动和抗阻运动,以及摇晃、头朝下和屏气用力等动作。
(3)关注超重和肥胖。大多数2型糖尿病和糖尿病前期患者以及1型糖尿病患者合并超重或肥胖,制定运动处方时应结合减重方案。
(4)特殊糖尿病患者需要额外评估。对合并心血管病中高危风险的高血糖症患者,在运动前应进行心血管风险评估和运动测试(如6分钟步行试验、心肺运动测试等)。根据测试结果进行相应的运动训练。
附录一,常见食物交换表(以可食部计)
左右划查看更多
附录二,高血糖症患者运动训练的禁忌证
高血糖症患者在伴有以下情况时,应遵从医生建议选择适当运动类型及强度。
一、静息心电图有明显的缺血表现、2周内有心肌梗死或者其他急性心血管事件;
二、不稳定型心绞痛;
三、未控制的心律失常;
四、重度主动脉瓣狭窄或者其他瓣膜疾病;
五、心力衰竭失代偿;
六、急性肺栓塞或肺梗死;
七、急性甲状腺功能亢进;
八、急性心肌炎或心包炎;
九、急性血栓性静脉炎;
十、其他妨碍安全和运动锻炼的残疾;十一、电解质异常;
十二、梗阻性肥厚型心脏病,静息最大左心室流出道压差>25mmHg;
十三、主动脉夹层。



